• 产品概述

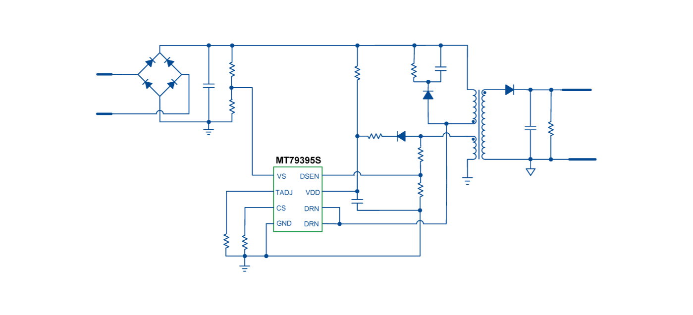
    MT79395S是一个单级、高功率因数,原边控制交流转直流LED驱动芯片。MT79395S集成片上功率因数校正(Power Factor Correction,PFC)功能,在临界导通模式下运行,实现了高功率因数并减少功率MOS管开关损耗。采用创新的控制技术,无需光耦及副边感应器件就可以精确地调制LED电流。MT79395S内置650V高压功率管,简化了外围电路。

    MT79395S同时实现了各种保护功能,包括输入过压/欠压保护、过流保护(OCP)、输出过压保护(OVP)、输出短路保护(SCP)和过温调节(OTR)等,以确保系统可靠的工作。同时,MT79395S的过温调节设置引脚TADJ,可以通过连接外部电阻来灵活设置温度调节的阈值点。


  • 产品特性
    • 单级有源PFC实现了高功率因数

    • 内置积分器(无外置COMP电容)

    • 内置THD补偿电路

    • 内置线电压补偿

    • 原边感应机制,无需光耦

    • 高精度LED电流:±2%

    • 临界导通模式运行

    • 每周期峰值电流控制

    • 内置650V功率MOSFET

    • 具有各种保护功能以及自动恢复功能:输入过压/欠压保护,过流保护,输出过压/开路保护,输出短路保护

    • 具有过温调节引脚,温度调节阈值可调

    • 具有软启动功能

    • SOP8封装 


典型应用
  • AC/DC LED驱动

  • LED信号灯、装饰灯、投光灯、路灯

  • E27/PAR30/PAR38/GU10等LED灯

  • LED日光灯

  • MT79395S1400636px.png