-
产品概述
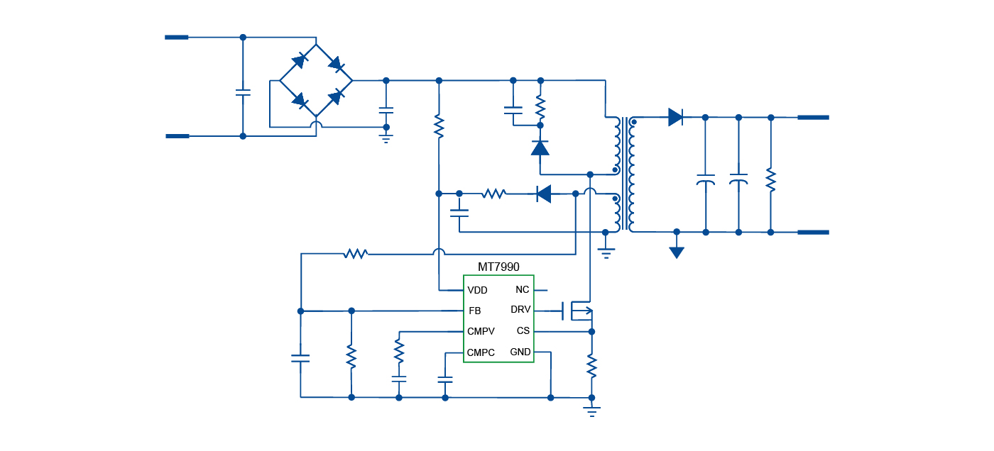
MT7990是一款基于隔离反激式恒压开关电源控制器,它内部集成了恒压控制模式和低压限流控制电路,当负载电流在限流值以内时,MT7990控制开关电源输出恒定电压;当负载增大导致输出电压下降时,MT7990控制开关电源工作限定输出电流。
根据负载的情况(轻载、重载等),MT7990自动调节系统进入准谐振(QRM)模式、断续电流(DCM)模式、脉冲频率调制(PFM)模式和打嗝(Hiccup)模式等等。因此扩大了输出负载范围,提高了效率和抗电磁干扰的能力。
MT7990内部集成了多重的保护功能,比如过温保护、过压保护、短路保护等等,提高了可靠性。
-
产品特性
- 启动无需内部/外部高压MOS
宽输出负载范围
重载时工作在准谐振模式下降低电磁干扰
精准的输出电压检测和电缆压降补偿
在恒压调制下响应快速
恒压调制下的低纹波输出
多重保护机制
软启动功能
SOP8封装
- 启动无需内部/外部高压MOS
展开全部
典型应用
-
智能供电型LED照明灯
-
手机、Pads、电动工具等的电池充电器
-
高功率因子,低纹波LED驱动电源