• 产品概述

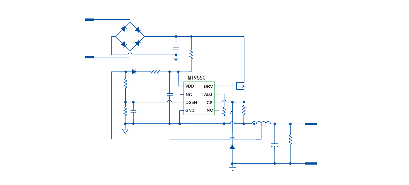
    MT9550是一款高功率因数、非隔离LED驱动芯片。它通过采用浮地、高端检测,降压式开关电源的架构实现了全周期检测,具有优异的线性调整度与负载调整度。

    MT9550集成片上功率因数校正(PFC)功能,在临界导通模式下(Critical Conduction Mode,CRM)运行,能实现高功率因数并减少功率MOS管开关损耗。

    MT9550集成了多种具有自恢复能力的保护功能,包括过流保护(OCP)、输出过压保护(OVP)、输出短路保护(SCP)和过温调节(OTR)等,以确保系统可靠的工作。同时,MT9550的过温调节设置引脚TADJ,可以通过连接外部电阻来灵活设置温度调节的阈值。

  • 产品特性
    • 单级有源PFC实现了高功率因数

    • 内置积分器,无外置COMP电容

    • 优异的线性调整度和负载调整度

    • 内置THD补偿电路,对电感的感值不敏感

    • 高精度LED电流:±3%

    • 临界导通模式运行

    • 每周期峰值电流控制

    • 具有自恢复能力的多种保护功能:过流保护、输出过压保护、输出短路保护

    • 具有过温调节引脚,温度调节阈值可调

    • 具有软启动功能

    • SOP8封装

典型应用
  • AC/DC LED驱动

  • LED信号灯、装饰灯、投光灯、路灯

  • E27/PAR30/PAR38/GU10等LED灯

  • LED日光灯

  • qudongxinpiandianyuanqudongxilie1400636pxMT9550.jpg