• 产品概述

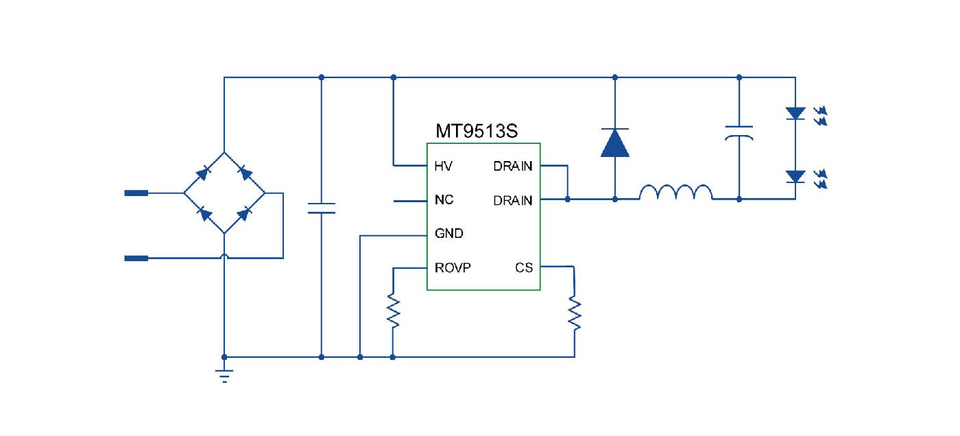
    MT9513S是一款高功率因数、非隔离LED驱动芯片。它采用实地降压式开关电源的架构,工作在准谐振模式,同时使效率和抗电磁干扰的性能都得到提升。

    MT9513S通过内部集成的高压供电电路供电,无需外部VDD电容。通过内部数字积分器实现误差积分功能,节省了COMP引脚及COMP电容。MT9513S通过内部集成的THD补偿电路,可以满足更低THD和奇次谐波的需求。

    MT9513S内部集成了多重的保护功能,比如输入过压保护、逐周期过流保护、过温折返保护、输出短路保护、输出开路保护等等,提高了可靠性,并且所有保护均具有自恢复功能。芯片通过ROVP脚的外部电路连接(如开路、接地或连接不同阻值的电阻),来调节输出过压保护功能。

    MT9513S内置反馈电路和高压MOSFET,极大地精简了外围电路,节省了BOM成本。

  • 产品特性
    • 单级有源PFC实现了高功率因数(功率因数>0.9)

    • 内置高压供电电路,无需外置VDD电容及供电电路内置积分器,无需外置COMP电容

    • 集成THD补偿电路

    • 集成奇次谐波补偿电路,抑制高次谐波失真

    • 内置线电压补偿

    • 内置驱动脚去磁检测,节省外置反馈电阻

    • 高精度的LED输出电流

    • 优异的线性调整率和负载调整率

    • 临界导通模式运行

    • 集成输入过压保护,输入电压高于375Vac关断,320Vac恢复。抗浪涌能力强,更加安全可靠

    • 通过ROVP脚,设置不同输出过压保护阈值

    • 多种保护和自动恢复功能

    • 具有软启动功能

    • SOP7封装

典型应用
  • LED球泡灯,射灯

  • LED灯管

  • 其他LED驱动应用

  • qudongxinpiandianyuanqudongxilie1400636pxMT9513S.jpg