• DESCRIPTION

    MT79395S is a single-stage, primary side AC-DC IC for LED driver with active power factor correction. The chip integrates on-chip PFC circuit, and operates under critical conduction mode (CRM) to achieve high PF and reduces the switching loss of power MOSFET. With innovative control technique, precision LED current is achieved without secondary side sense component and opto-coupler. 

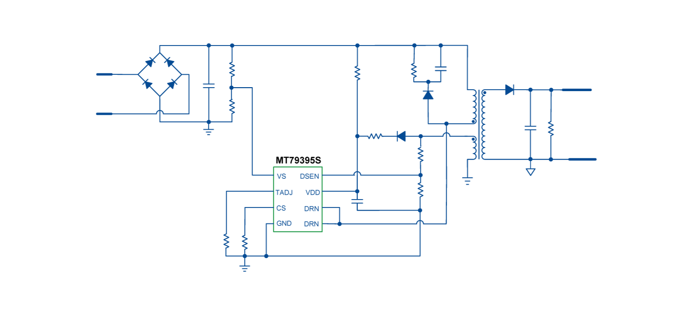
    MT79395S integrates 650V power MOSFET, the peripheral circuit is simplified. 

    MT79395S provides various protections, such as input over/under-voltage protection (input OVP/UVP), over-current protection (OCP), output over-voltage protection (OVP), short-circuit protection (SCP) and over-temperature regulation (OTR) etc., to improve system reliability. Moreover, the chip is designed with thermal regulation setting pin TADJ, which allows flexible setting of the thermal regulation threshold by connecting an external resistor to ground. 

  • FEATURES
    • Single-stage APFC for high power factor 

    • Internal integrator (no external COMP capacitor required) 

    • Internal THD compensation circuit 

    • Internal line regulation 

    • Primary side control saving opto-coupler 

    • High precision LED current: ±2% 

    • Operates under CRM 

    • Cycle-by-cycle current limiting 

    • Embedded with 650V power MOSFET 

    • Various protections

    ➢Input over/under-voltage protection 

    ➢Over-current protection 

    ➢Output over-voltage/open-circuit protection 

    ➢Short-circuit protection 

    • Flexibly set thermal regulation threshold through TADJ pin 

    • Power on soft-start 

    • Available in SOP8 packages 

APPLICATIONS
  • AC/DC LED driver applications

  • Signal, decorative LED lighting and street light

  • E27/PAR30/PAR38/GU10 etc., LED lamp

  • LED fluorescent lamp

  • MT79395S1400636px-405.png