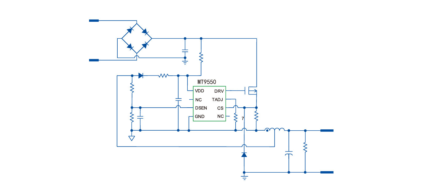
• DESCRIPTION

    MT9550 is a high-PF, non-isolated LED Driver IC. The floating-ground, high-side BUCK topology makes full wave detection possible. 

    MT9550 integrates on-chip PFC circuit, which operates in Critical Conduction Mode (CRM) to achieve high power factor and reduce the power MOSFET switching loss.

    MT9550 integrates various protections with self-recovery, such as over-current protection (OCP), output over-voltage protection (OVP), short-circuit protection (SCP) and over-temperature regulation (OTR), etc., to improve system reliability. 

    Moreover, MT9550 is designed with thermal regulation setting pin TADJ, which allows flexible setting of the thermal regulation threshold by connecting an external resistor to ground.

  • FEATURES
    • Single-stage active PFC for high power factor

    • Internal integrator (no external COMP capacitor)

    • Internal THD compensation circuit, insensitive to the inductance

    • Excellent Line and Load Regulation

    • High precision LED current: ±3%

    • Operates under CRM

    • Cycle-by-cycle current limiting

    • Various protections with self-recovery:Over-current protection,Output over-voltage protection,Short-circuit protection

    • Flexibly set thermal regulation threshold through TADJ

    • Power on soft-start

    • Available in SOP8 packages

APPLICATIONS
  • AC/DC LED driver applications

  • Signal, decorative LED lighting and street light

  • E27/PAR30/PAR38/GU10 etc.LED lamp

  • LED fluorescent lamp

  • qudongxinpiandianyuanqudongxilie1400636pxMT9550.jpg