方案推介 | 亿万28网页在线玩-亿万28入口网页版-亿万28网页版网址-亿万28赌博-亿万28下载链接-亿万网站pg-亿万e网址pg-亿万28赏金女王集高性能高性价比于一身的65W PD快充解决方案
-
发布日期2023-07-18
-
浏览量6810次
随着消费的不断升级及技术的日趋成熟,越来越多的智能设备涌入市场,除手机等消费电子外,小家电凭借其多样性与便捷性成功入驻众多家庭成为常驻成员。智能设备的不断增多,对充电设备性能就提出了更高的要求。
美芯晟依托深厚的AC-DC、SoC设计经验和高压集成工艺开发技术,开发出SSR控制器、SR控制器和协议芯片一系列开关电源解决方案,可为多领域各类型的终端产品提供供电解决方案。
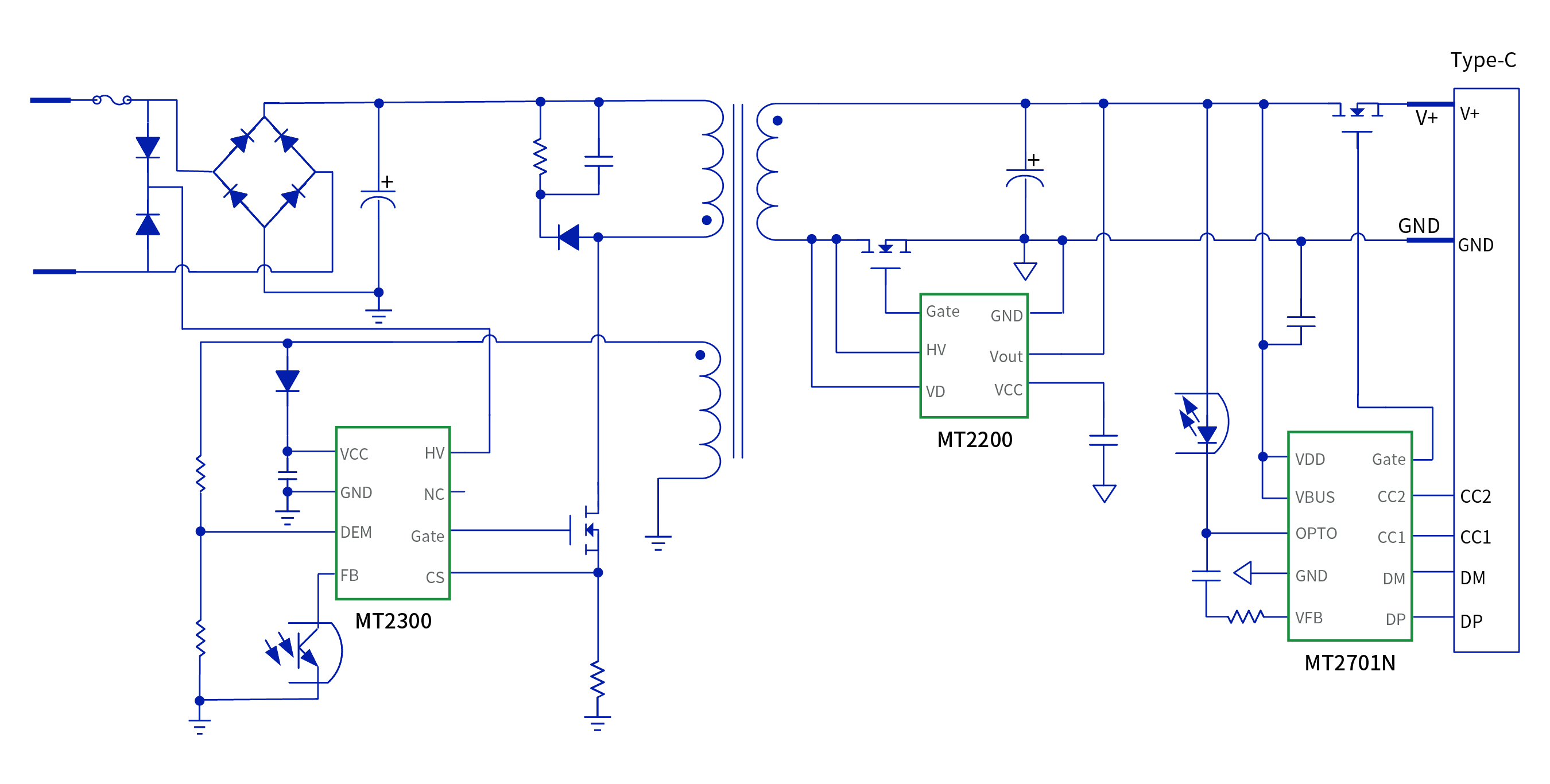
本次为大家介绍采用MT2300、MT2200和MT2701N组合而成的高性能、高性价比65W PD快充方案。该方案可以有效帮助客户降低成本,提升产品竞争力,以更好地推进研发进度,助力以手机、Pad、笔电为代表的消费电子及以智能音箱、智能台灯为代表的小家电产品,实现更加安全、快速的充电体验。


65W PD快充方案电路图

65W PD快充方案Demo

65W PD快充方案主要参数
方案特点

65W PD快充方案待机功耗测试图


■ 更低的关键器件温度,有效提高方案可靠性
为保证产品的安全可靠性,设备长时间工作导致的发热情况也是用户的关注点。将方案在开放环境中,以20V/3.25A 65W的功率持续输出1小时,各关键器件的温度均保持在较好的温度范围内,符合安规要求,可靠性高。
65W PD快充方案关键器件温度测试结果
亿万28网页在线玩-亿万28入口网页版-亿万28网页版网址-亿万28赌博-亿万28下载链接-亿万网站pg-亿万e网址pg-亿万28赏金女王65W PD快充方案采用专有抖频技术,使CE和RE的处理变得更加容易。在输入115V和230V、输出20V/3.25A时,该方案的CE和RE裕量远超6dB。这一优异特性更利于客户缩短研发周期。

65W PD快充方案CE和RE测试数据
面对愈发激烈的市场竞争,对电源管理芯片的性能及性价比的要求也趋于严格。未来,亿万28网页在线玩-亿万28入口网页版-亿万28网页版网址-亿万28赌博-亿万28下载链接-亿万网站pg-亿万e网址pg-亿万28赏金女王将加快技术协同、持续努力创新,为广大客户带来更多优质的开关电源解决方案。
*本文提及的测试结果为实验室条件下得出,实际产品视应用环境和批次差异,可能会存在不同,亿万28网页在线玩-亿万28入口网页版-亿万28网页版网址-亿万28赌博-亿万28下载链接-亿万网站pg-亿万e网址pg-亿万28赏金女王科技保留最终解释权。
推荐新闻
-
2022-09-14
重磅亮相 | 100W超快无线充电并集成18W反向发射的MT5785
-
2022-08-05
新时代、芯担当 | 亿万28网页在线玩-亿万28入口网页版-亿万28网页版网址-亿万28赌博-亿万28下载链接-亿万网站pg-亿万e网址pg-亿万28赏金女王亮相2022广州国际照明展览会
-
2022-07-04
亿万28网页在线玩-亿万28入口网页版-亿万28网页版网址-亿万28赌博-亿万28下载链接-亿万网站pg-亿万e网址pg-亿万28赏金女王推出全集成超低功耗光学接近检测传感器
-
2022-06-28
拆解报告 | 联想无线充电智能时钟2代,内置亿万28网页在线玩-亿万28入口网页版-亿万28网页版网址-亿万28赌博-亿万28下载链接-亿万网站pg-亿万e网址pg-亿万28赏金女王MT5811芯片
-
2022-06-24
亿万28网页在线玩-亿万28入口网页版-亿万28网页版网址-亿万28赌博-亿万28下载链接-亿万网站pg-亿万e网址pg-亿万28赏金女王推出高性能有线快充20W~65W整体解决方案