产品推介丨MT7618N&MT7619N欧盟新标准解决方案

  • 发布日期2020-12-10

  • 浏览量7253次

据CSA Research对海关数据统计分析显示,2019年我国出口欧盟的LED照明产品共计32.85亿美元,占整体出口额20.6%。2021年9月1 日欧盟照明产品新标准将正式实施执行,作为我国LED照明产品第二大海外市场,欧盟照明产品新标准的实施,使国内厂商投放欧盟市场的产品必须作出相应的更新升级,来满足新标准的要求。因此,如何提前布局,如何使产品更快、更高效的满足甚至超出新标准要求,是广大客户朋友首要考虑的问题。

亿万28网页在线玩-亿万28入口网页版-亿万28网页版网址-亿万28赌博-亿万28下载链接-亿万网站pg-亿万e网址pg-亿万28赏金女王科技为广大工程师和客户朋友梳理了欧盟新标准实施时刻表,以及每个节点执行的标准,供朋友们参考。



欧盟新标准执行实施节点

针对新欧标,亿万28网页在线玩-亿万28入口网页版-亿万28网页版网址-亿万28赌博-亿万28下载链接-亿万网站pg-亿万e网址pg-亿万28赏金女王MT7618N和MT7619N两种解决方案应运而生。其中,MT7618N是一款PF>0.7、无频闪的线性解决方案,MT7619N是基于MT7618N内置整流桥的解决方案。


 MT7618N产品特点 




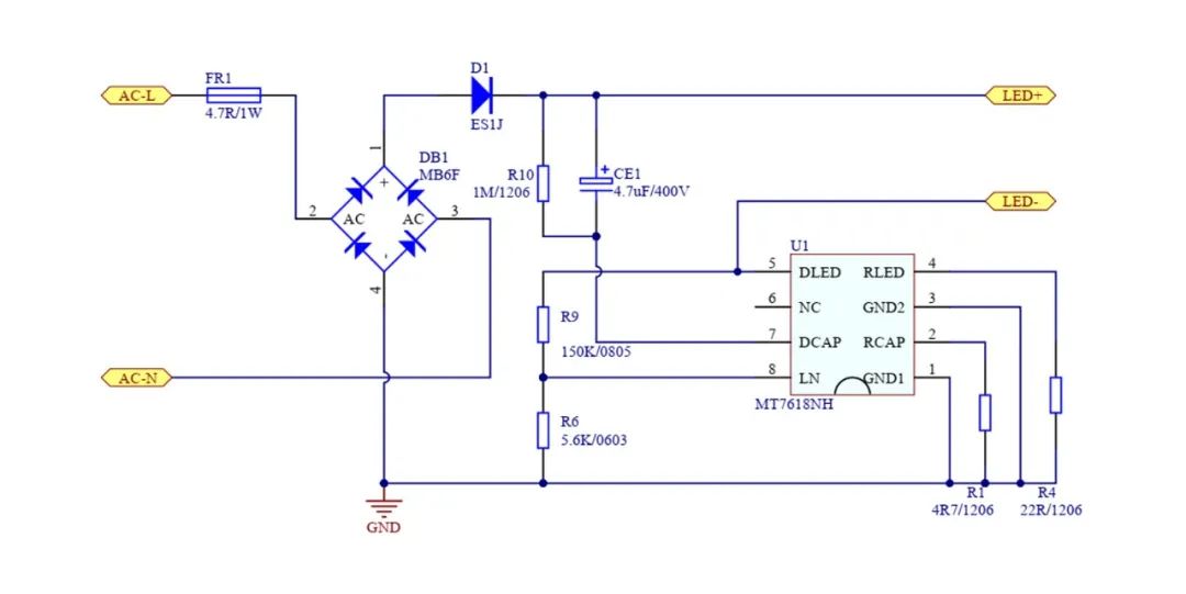
 典型应用原理图 




 目标应用产品 


MT7618N、MT7619N产品目标应用于以下几种产品系列中


 MT7618N-8.5W应用方案 


MT7618N-8.5W应用方案是一款满足新欧标DOB球泡灯方案。外围简洁,系统成本低。



(a)应用方案原理图


(b)线性调整率、效率、PF、THD





(c)新欧标THD测试

Current & voltage waveforms


Harmonics and Class C limit line (Table-2 Class-C)       European Limits


(d)EMI测试数据

传导 230Vac  L


传导 230Vac  N


 230Vac  CDN

感谢各位朋友一直以来对MaxIC的支持,欢迎广大工程师和客户朋友咨询索样,请您随时联系我们,亿万28网页在线玩-亿万28入口网页版-亿万28网页版网址-亿万28赌博-亿万28下载链接-亿万网站pg-亿万e网址pg-亿万28赏金女王科技将竭诚为您服务!