产品推介丨MT765X-无频闪线性PWM智能调光解决方案

  • 发布日期2021-01-15

  • 浏览量7117次

借助新基建和物联网IoT的东风,智能产业迎来了很好的发展方向,智能照明正式开启加速腾飞模式。

据前瞻产业研究院《智能照明行业分析报告》数据显示,2022年中国智能照明行业市场规模约为431亿元,年增长率在23%左右,市场前景可期。但相比传统照明灯具,智能照明产品价格普遍偏高,这严重影响了智能照明产品的市场接受程度和市场渗透率。

亿万28网页在线玩-亿万28入口网页版-亿万28网页版网址-亿万28赌博-亿万28下载链接-亿万网站pg-亿万e网址pg-亿万28赏金女王科技从市场出发,研发出新一代低成本高性能无频闪线性PWM智能调光方案—MT7651L/H和MT7652L/H。同时针对欧盟2021年9月1日开始执行的ERP能效新标准,亿万28网页在线玩-亿万28入口网页版-亿万28网页版网址-亿万28赌博-亿万28下载链接-亿万网站pg-亿万e网址pg-亿万28赏金女王也率先推出满足欧盟新标准线性PWM智能调光产品—MT7656H和MT7658H。

 产品选型表 




 产品优势 
 

超低待机

单通道:<5mW@120Vac,<10mW@230Vac

双通道:<10mW@120Vac,<20mW@230Vac


调光深度低至 1% 以下,支持0.1%调光分辨率

支持1%-100% PWM信号调光,全程无频闪

支持10KHz以下PWM频率调光

恒流精度高 (100% Duty,<±3%)

低端恒流精度高 (3% Duty,<±5%)

浪涌 >750V @无保险丝

MT7656H和MT7658H:PF>0.7,无频闪,满足欧盟新标准THD要求

BOM数量少,优异的EMI性能




 典型方案 



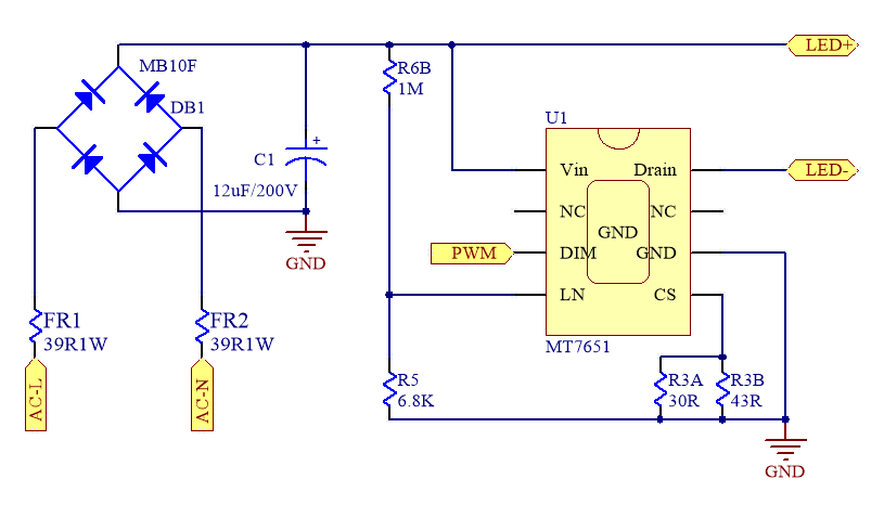
a、典型方案一


MT7651L-8.5W 方案参数

输入电压:108Vac-132Vac

输入功率:8.5W

输出电压:128V

输出电流:50mA





原理图



性能参数



调光曲线



EMI性能

传导 120Vac  L


传导 120Vac  N


120Vac  CDN



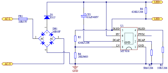
b、典型方案二


MT7656H-8.5W 方案参数

输入电压:220Vac-240Vac

输入功率:8.5W

输出电压:252V

输出电流:27mA





原理图



性能参数

THD:Iin波形:

输入电流波形满足60o之前Iin>5%,65o之前Iin达到峰值,90o之前Iin>5%。


CH1黄:Vin,CH2兰:Vcap ,CH4绿:Iin 230Vac


CH1黄:Vin,CH2兰:Vcap ,CH4绿:Iin  230Vac



调光曲线



EMI性能

传导 230Vac  L


传导 230Vac  N


230Vac  CDN


亿万28网页在线玩-亿万28入口网页版-亿万28网页版网址-亿万28赌博-亿万28下载链接-亿万网站pg-亿万e网址pg-亿万28赏金女王致力于为您提供最新的产品和技术解决方案,感谢一直以来对MAXIC的支持,欢迎广大工程师和客户朋友随时联系我们咨询索样,我们将竭诚为您服务!