方案品鉴∣MT971XB全程PWM信号模拟调光智能照明解决方案

  • 发布日期2022-03-10

  • 浏览量6574次

随着全屋智能时代的来临,智能照明应用将迎来跳跃式发展。为了享受更好的照明体验,用户对产品也提出更高的要求,如调光无频闪、无噪音、低调光深度及更细腻调光分辨率、低端一致性、低待机功耗等。

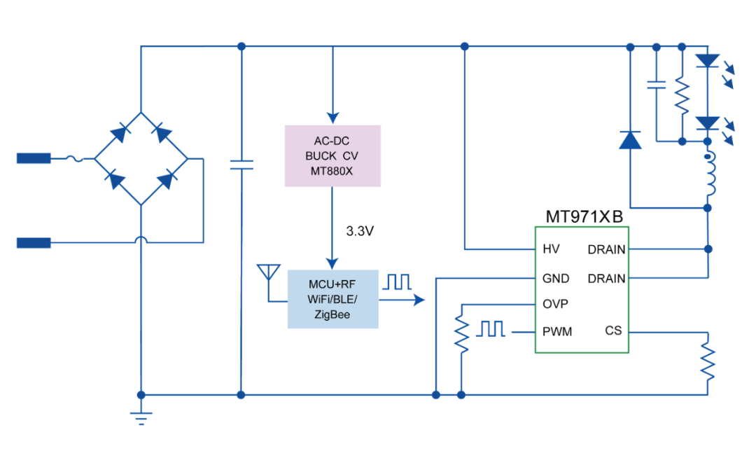
亿万28网页在线玩-亿万28入口网页版-亿万28网页版网址-亿万28赌博-亿万28下载链接-亿万网站pg-亿万e网址pg-亿万28赏金女王科技推出模似调光平台LED应用系列的新成员MT971XB,助力实现新一代智能照明。该器件是全程模似调光非隔离降压型LED恒流驱动方案。芯片采用亿万28网页在线玩-亿万28入口网页版-亿万28网页版网址-亿万28赌博-亿万28下载链接-亿万网站pg-亿万e网址pg-亿万28赏金女王自有专利技术,拥有千分之一调光分辨率、全程调光无频闪且具有稳定的OVP保护功能、超低待机功耗<40mW@AC265V, 大幅提升智能灯的性能,给用户带来极致的体验。




MT971XB典型应用原理图



 产品特点 
 
  • 0-100%全程PWM信号模拟调光无频闪、无噪声

  • 调光分辨率千分之一,调光柔顺无台阶感

  • 全程调光OVP保护功能稳定可靠

  • 超低待机功耗,<40mW@AC265V

  • 低亮度调光一致性好

  • 低母线电压输入时不闪灯

 产品介绍 




0-100%全程PWM信号模拟调光无频闪、无噪声
MT971XB采用亿万28网页在线玩-亿万28入口网页版-亿万28网页版网址-亿万28赌博-亿万28下载链接-亿万网站pg-亿万e网址pg-亿万28赏金女王专利全程模似调光技术,实现了调光细腻柔顺无台阶感、无频闪、无噪音,同时深度调光时电流一致性好,1%调光深度可达±5%电流精度,从而大大提升了用户的体验感。






全程调光OVP保护功能稳定可靠
MT971XB采用亿万28网页在线玩-亿万28入口网页版-亿万28网页版网址-亿万28赌博-亿万28下载链接-亿万网站pg-亿万e网址pg-亿万28赏金女王专利OVP保护技术,实现全程调光可靠OVP保护功能,即便小夜灯模式下也具有稳定的OVP保护功能,同时防潮能力强,抗干扰性好,不易受到外界干扰。




超低待机功耗




 产品选型 


亿万28网页在线玩-亿万28入口网页版-亿万28网页版网址-亿万28赌博-亿万28下载链接-亿万网站pg-亿万e网址pg-亿万28赏金女王致力于为客户提供最优的产品和技术解决方案,感谢一直以来对MAXIC的支持,欢迎广大工程师和客户朋友随时联系我们咨询索样,我们将竭诚为您服务!